Proteção em tempo real
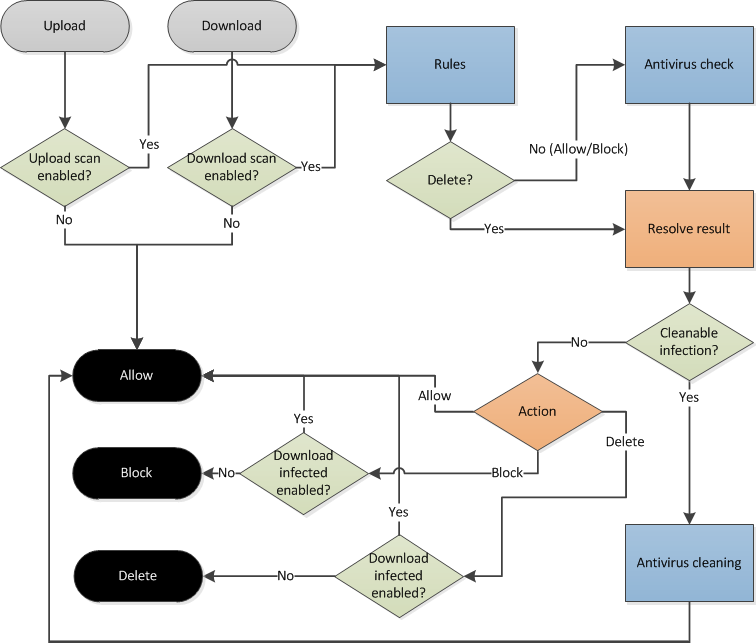
A Proteção em tempo real escaneia todos os arquivos de acordo com as configurações de proteção do SharePoint. Por exemplo, documentos do Microsoft Office armazenados no SharePoint, imagens, arquivos .aspx (páginas reais do SharePoint), estilos CSS e ícones associados ao documento serão escaneados. As configurações do SharePoint determinam o escopo dos arquivos enviados para escaneamento via VSAPI.
O ESET Security for Microsoft SharePoint não é capaz de selecionar ativamente quais arquivos serão escaneados. Quando um arquivo é enviado para escaneamento ou limpeza, o ESET Security for Microsoft SharePoint reconhece seu nome e tamanho de arquivo. Porém, detalhes como o proprietário do arquivo, sua localização e se ele será escaneado durante o envio ou download, não podem ser determinados pela ESET. Se o recurso Escanear versões de documentos estiver ativado, apenas o nome do arquivo da versão atual será exibido, para versões anteriores um texto alternativo será usado.
O diagrama abaixo ilustra o processo de escaneamento de arquivos na Proteção em tempo real e descreve as ações envolvidas no processo de escaneamento.
