Rastreamento de banco de dados do SharePoint
O recurso de Escaneamento de banco de dados SharePoint escaneia o banco de dados de conteúdo do SharePoint que contém sites do SharePoint e seus arquivos. O ESET Security vai escanear a hierarquia de arquivos e pastas que correspondem a cada site da web definido como destino para escaneamento.
Se uma infiltração for encontrada, três ações (reter, limpar e remover) podem ser executadas. Se a exclusão for realizada por qualquer motivo, inclusive durante a limpeza, o arquivo é enviado para a Lixeira. Se a Lixeira estiver desligada, a exclusão é definitiva.
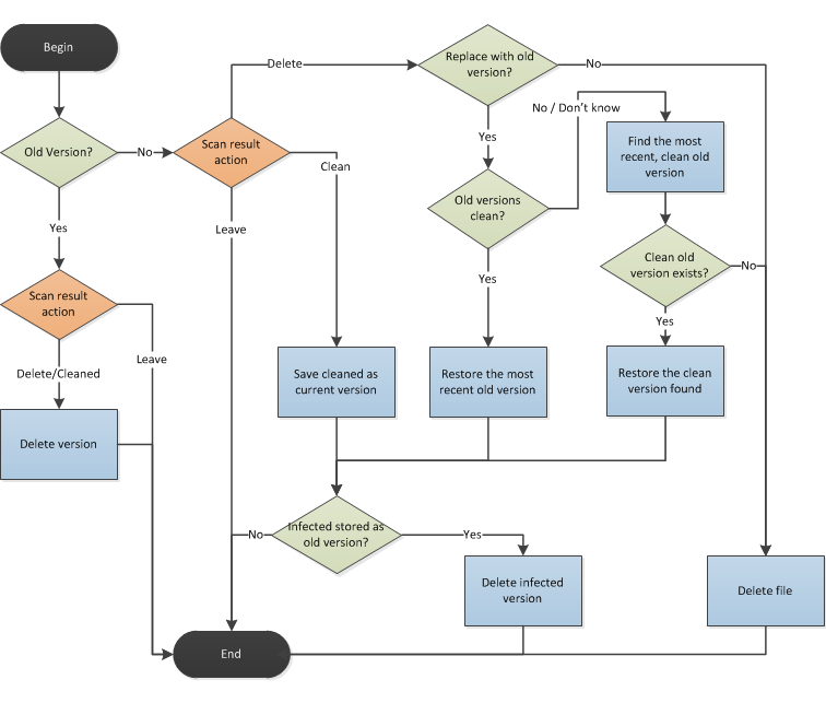
Se versões anteriores de um arquivo específico estiverem presentes e o recurso Escanear versões de documentos estiver ativado, versões anteriores do documento são escaneadas primeiro.
Notas no rastreamento de versão de documento:
•Versões mais antigas do documento podem ser escaneadas nas configurações ESET Security for Microsoft SharePoint (Escanear versões de documentos).
•Se um documento precisar ser limpo, uma nova versão será criada e a versão Infectada será movida para a lixeira.
•Versões anteriores do documento não podem ser limpas; elas só podem ser removidas.
•Se a versão mais atual do documento for excluída, as versões anteriores serão mantidas.
oA versão limpa mais recente será usada como o documento atual.
oEste comportamento pode ser ativado nas configurações (ao excluir o documento restaurar a versão limpa mais recente) e funciona mesmo se o recurso de Escanear versões de documentos estiver desativado.
Este diagrama ilustra o processamento de resultado do rastreamento de arquivos e ações subsequentes realizadas durante o Escaneamento de banco de dados SharePoint:
