On-access filter
Het On-access filter scant alle bestanden op basis van ‘SharePoint-beveiligingsinstellingen’. Een Microsoft Office-document dat is opgeslagen in SharePoint, afbeeldingen, .aspx-bestanden (echte SharePoint-pagina's), CSS-stijlen en pictogrammen die aan het document zijn gekoppeld, worden bijvoorbeeld gescand. Welke bestanden worden verzonden voor scans via VSAPI wordt bepaald door de SharePoint-instellingen.
ESET Security for Microsoft SharePoint kan niet actief selecteren welke bestanden worden gescand. Wanneer een bestand wordt verzonden om te scannen/op te schonen, worden de bestandsnaam en grootte herkend door ESET Security for Microsoft SharePoint. Details over het bestand, zoals de eigenaar, locatie en of de scan moet worden uitgevoerd tijdens de upload of download, kunnen niet door ESET worden bepaald. Als Documentversies scannen is ingeschakeld, wordt alleen de bestandsnaam van de huidige versie weergegeven; voor eerdere versies wordt de alternatieve tekst gebruikt.
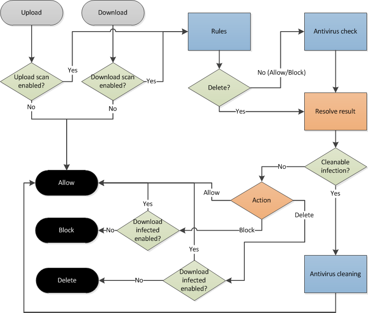
Het proces voor bestandsscans met het On-access filter wordt weergegeven in het diagram hieronder. In dit diagram ziet u de bestandsscanacties van het On-access filter:
