Op aanvraag database scannen
De functie Databasescan op aanvraag wordt gebruikt om de SharePoint-inhoudsdatabase met SharePoint-websites en -bestanden te scannen. ESET Security scant de hiërarchie van bestanden en mappen die horen bij de websites die moeten worden gescand.
Als er een infiltratie wordt gevonden, kunnen drie acties (behouden, opschonen en verwijderen) worden uitgevoerd. Als er items worden verwijderd, ongeacht de reden en ook tijdens het opschonen, wordt het bestand naar de Prullenbak gestuurd. Als de Prullenbak is uitgeschakeld, is de verwijdering definitief.
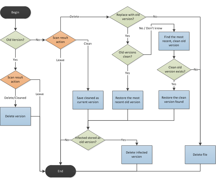
Als er eerdere versies van een specifiek bestand aanwezig zijn en de functie Documentversies scannen is ingeschakeld, worden eerst de eerdere versies van het document gescand.
Opmerkingen over het scannen van documentversies:
•Eerdere documentversies kunnen worden gescand in de ESET Security for Microsoft SharePoint-instellingen (Documentversies scannen)
•Als een document moet worden opgeschoond, wordt er een nieuwe versie gemaakt en wordt de geïnfecteerde versie naar de prullenbak verplaatst
•Eerdere documentversies kunnen niet worden opgeschoond; ze kunnen alleen worden verwijderd
•Als de meest recente documentversie wordt verwijderd, blijven de eerdere versies behouden
oDe meest recente schone versie wordt gebruikt als het huidige document
oDit gedrag kan worden geactiveerd in de instellingen (Bij verwijderen van document de vorige schone versie herstellen) en werkt zelfs als Documentversies scannen is uitgeschakeld
Dit diagram geeft het resultaat van een bestandscan weer en welke actie(s) er vervolgens tijdens het op aanvraag scannen van de database zijn ondernomen:
