Захист у режимі реального часу
Захист у режимі реального часу сканує всі файли відповідно до параметрів безпеки SharePoint. Наприклад, скануватимуться такі об’єкти: документи Microsoft Office, що зберігаються в SharePoint, зображення, файли .aspx (які є фактичними сторінками SharePoint), стилі CSS і піктограми, пов’язані з документом. Параметри SharePoint визначають обсяг файлів, що надсилаються для сканування через VSAPI.
ESET Security for Microsoft SharePoint не може активно вибрати файли для сканування. Коли файл надсилається на сканування або очищення, ESET Security for Microsoft SharePoint розпізнає його ім’я і розмір. Однак програма ESET не може визначити докладні відомості про файл (наприклад, його власника, розташування), а також те, чи скануватиметься він під час передачі чи завантаження. Якщо ввімкнено функцію Сканувати версії документів, відображатиметься лише ім’я файлу поточної версії. Для старіших версій використовуватиметься альтернативний текст.
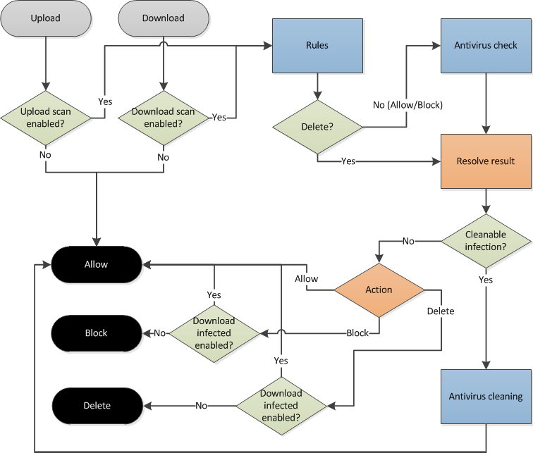
Наведена нижче діаграма ілюструє сканування файлів за допомогою Захисту в режимі реального часу й окреслює пов’язані дії.
