Сканування бази даних SharePoint
Функція сканування бази даних SharePoint за вимогою використовується для сканування бази даних вмісту SharePoint, яка містить веб-сайти та файли SharePoint. ESET Security сканує ієрархію файлів і папок для кожного відповідного вебсайту, що сканується.
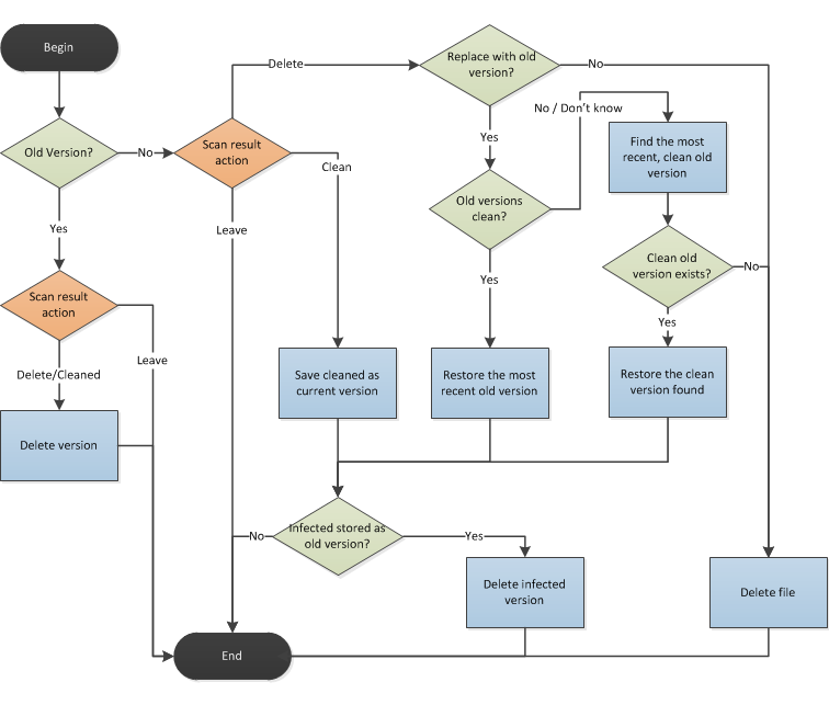
Якщо виявлено інфікування, можна виконати три операції (зберегти, очистити й видалити). Якщо видалення виконується з якихось причин, зокрема під час очищення, файл переноситься в кошик. Якщо кошик вимкнуто, видалення є остаточним.
Якщо ввімкнено функцію Сканувати версії документів і для певного документа є попередні версії, спочатку скануються старіші версії документа.
Примітки щодо сканування версій документів
•Сканування старіших версій документів можна ввімкнути в параметрах ESET Security for Microsoft SharePoint (Сканування версій документа).
•Якщо документ потрібно очистити, для нього буде створено нову версію, а інфіковану – переміщено в кошик.
•Старіші версії документів не можна очистити; їх можна лише видалити.
•Якщо видалити документ найновішої версії, його старіші версії зберігатимуться.
oНайновіша очищена версія використовуватиметься як поточний документ.
oЦю поведінку можна активувати в параметрах ("У разі видалення документа відновлювати останню чисту версію"). Вона застосовуватиметься, навіть якщо вимкнено функцію сканування версій документа.
На цій діаграмі показано обробку результатів сканування файлу й подальші дії, виконані під час сканування бази даних SharePoint:
