Rezidentná ochrana
Rezidentná ochrana kontroluje všetky súbory v súlade s nastaveniami ochrany SharePoint. Napríklad pri kontrole dokumentov balíka MS Office uložených v SharePointe sa skontrolujú aj obrázky, súbory .aspx (ktoré tvoria samotné stránky SharePoint), CSS štýly a ikony súvisiace s daným dokumentom MS Office. Rozsah súborov posielaných na kontrolu prostredníctvom VSAPI závisí od nastavení SharePointu.
ESET Security for Microsoft SharePoint nemôže aktívne rozhodovať o tom, ktoré súbory budú kontrolované. Keď je súbor zaslaný na kontrolu alebo liečenie, ESET Security for Microsoft SharePoint rozpoznáva len jeho názov a veľkosť. ESET však nemá dosah na iné podrobnosti o súbore, napríklad kto je jeho vlastník, aké je jeho umiestnenie v SharePointe a to, či bude súbor skontrolovaný pri sťahovaní alebo nahrávaní. Pri zapnutej funkcii Kontrolovať verzie dokumentov sa názov súboru zobrazuje len pre aktuálnu verziu súboru, pre staršie verzie daného súboru sa použije zástupný text.
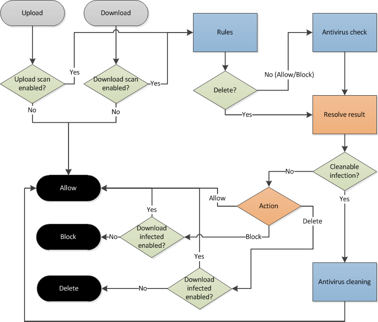
Nižšie uvedený diagram znázorňuje proces kontroly súborov rezidentnou ochranou a opisuje akcie, ktoré sú súčasťou procesu kontroly.
