Real-time protection
The Real-time protection scans all files according to SharePoint protection settings. For example, Microsoft Office documents stored in SharePoint, images, .aspx files (actual SharePoint pages), CSS styles and icons associated with the document will be scanned. The SharePoint settings determine the scope of the files sent for scanning via VSAPI.
ESET Security for Microsoft SharePoint cannot actively select which files will be scanned. When a file is submitted for scanning or cleaning, ESET Security for Microsoft SharePoint recognizes its filename and size. However, details such as the file's owner, location, and whether it will be scanned during upload or download cannot be determined by ESET. If Scan document versions feature is enabled, only the current version's filename will display; the alternate text will be used for earlier versions.
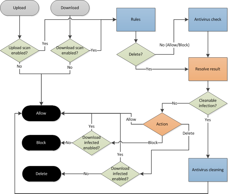
The diagram below illustrates the process of file scanning in Real-time Protection and outlines the actions involved in the scanning process.
