SharePoint database scan
The SharePoint database scan feature scans the SharePoint content database containing SharePoint Web sites and files. ESET Security will scan the hierarchy of files and folders corresponding to each website targeted for scanning.
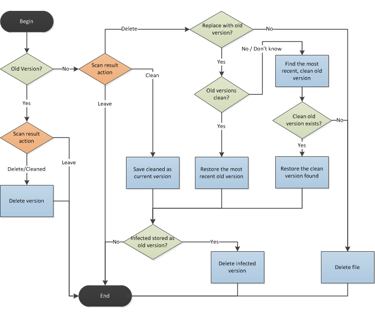
If an infiltration is found, three actions (retain, clean and delete) can be performed. If deletion is executed for any reason, including during cleaning, the file is sent to the Recycle Bin. If the Recycle Bin is turned off, deletion is definitive.
If earlier versions of a specific file are present and the Scan document versions feature is enabled, the document's earlier versions are scanned first.
Notes on document version scanning:
•Earlier document versions can be scanned in ESET Security for Microsoft SharePoint settings (Scan document versions).
•If a document must be cleaned, a new version will be created, and the Infected version will be moved to the trash.
•Earlier document versions cannot be cleaned; they can only be deleted.
•If the most current document version is deleted, the earlier versions are kept.
oThe most recent clean version will be used as the current document.
oThis behavior can be activated in the settings (on document delete, restore the latest clean version) and works even if Scan document versions feature is disabled.
This diagram illustrates file scan result processing and subsequent action(s) taken during the SharePoint database scan:
