Protección en tiempo real
La protección en tiempo real explora todos los archivos según la configuración de protección de SharePoint. Por ejemplo, se explorarán documentos de Microsoft Office almacenados en SharePoint, imágenes, archivos .aspx (que son páginas de SharePoint reales), estilos de CSS e íconos asociados con el documento. La configuración de SharePoint determina el alcance de los archivos enviados para su exploración a través de VSAPI.
ESET Security for Microsoft SharePoint no puede seleccionar activamente qué archivos se explorarán. Cuando un archivo se envía para su exploración o limpieza, ESET Security for Microsoft SharePoint reconoce su nombre y tamaño. Sin embargo, ESET no puede determinar ciertos detalles, como el propietario del archivo, la ubicación y si se lo explorará durante la carga o descarga. Si está activada la función Explorar versiones del documento, solo se mostrará el nombre del archivo de la versión actual; en el caso de versiones anteriores, se usará texto alternativo.
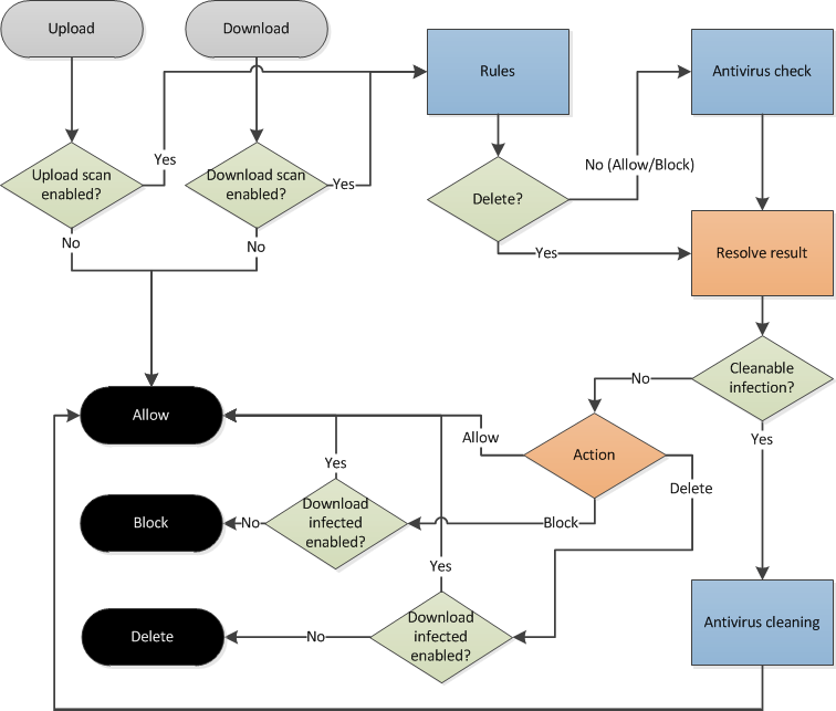
En el siguiente diagrama, se muestra el proceso de exploración de archivos en Protección en tiempo real y se describen las acciones implicadas en el proceso de exploración.
