Exploración de la base de datos de SharePoint
La característica de Exploración de la base de datos de SharePoint explora la base de datos de contenidos de SharePoint que contiene los sitios web y archivos de SharePoint. ESET Security explorará la jerarquía de los archivos y las carpetas que corresponde a cada sitio web objeto de exploración.
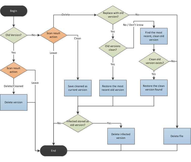
Si se encuentra una infiltración, se pueden realizar tres acciones (retener, limpiar y quitar). Si por algún motivo se ejecuta la eliminación, incluso durante la limpieza, el archivo se envía a la Papelera de reciclaje. Si la Papelera de reciclaje está desactivada, la eliminación es definitiva.
Si hay versiones anteriores de un archivo específico y está activada la característica Explorar versiones del documento, primero se exploran las versiones anteriores del documento.
Notas sobre la exploración de la versión de documentos:
•Las versiones anteriores del documento se pueden explorar en la configuración de ESET Security for Microsoft SharePoint (Explorar versiones del documento).
•Si se debe limpiar un documento, se creará una nueva versión y la versión infectada se moverá a la papelera.
•Las versiones anteriores del documento no se pueden limpiar; solo se pueden quitar.
•Si se quita la versión más reciente del documento, se conservan las versiones anteriores.
oLa versión limpia más reciente se usará como el documento actual.
oEste comportamiento se puede activar en la configuración (ante la eliminación del documento, restaurar la última versión limpia) y funciona incluso si está deshabilitada la característica Explorar versiones del documento.
El diagrama ilustra el procesamiento del resultado de la exploración del archivo y las acciones posteriores que se adoptaron durante la Exploración de la base de datos de SharePoint:
