Filtre à l'accès
Le filtre à l'accès analyse tous les fichiers selon les « paramètres de protection SharePoint ». Par exemple, un document Microsoft Office stocké dans SharePoint, des images, des fichiers .aspx (pages SharePoint), des styles CSS et des icônes associés au document seront analysés. L'étendue des fichiers qui seront envoyés pour analyse via VSAPI est déterminée par les paramètres de SharePoint.
ESET Security for Microsoft SharePoint ne peut pas sélectionner activement les fichiers à analyser. Lorsqu'un fichier est envoyé pour analyse/nettoyage, son nom et sa taille sont reconnus par ESET Security for Microsoft SharePoint. ESET ne peut pas déterminer les détails du fichier, tels que son propriétaire, son emplacement et s'il sera analysé pendant le chargement ou le téléchargement. Si l'option Analyser les versions des documents est activée, seul le nom de fichier de la version actuelle sera affiché ; pour les versions antérieures, le texte alternatif sera utilisé.
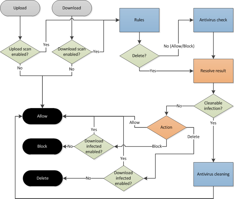
Le processus d'analyse des fichiers du filtre à l'accès est illustré dans le diagramme ci-dessous. Ce diagramme illustre les actions d'analyse des fichiers du filtre à l'accès :
