Analyse de base de données à la demande
La fonctionnalité Analyse de base de données à la demande sert à analyser la base de données SharePoint qui comporte les sites Web SharePoint et les fichiers. La sécurité ESET analyse la hiérarchie de fichiers et dossiers qui correspond à chaque site Web ciblé pour analyse.
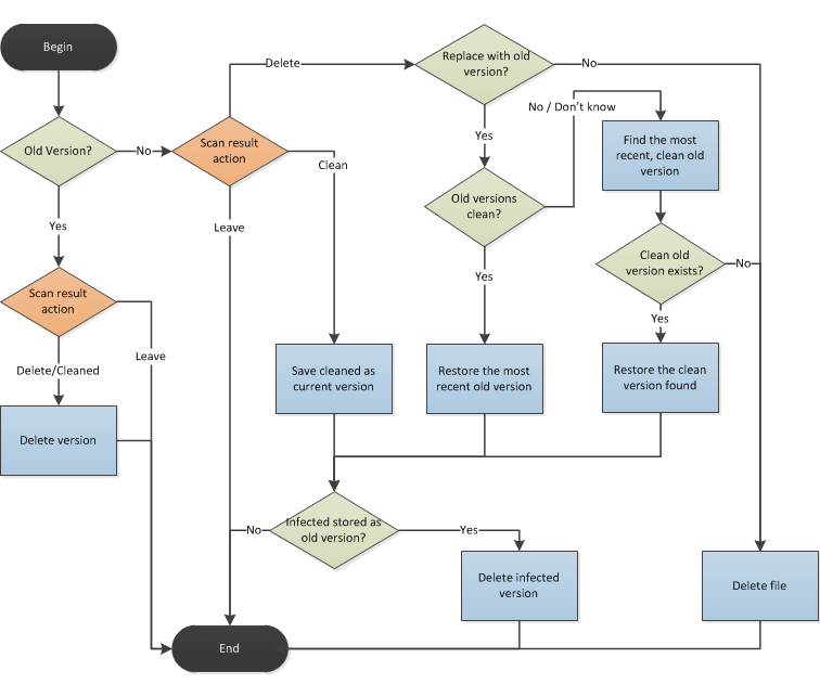
Si une infiltration est détectée, trois actions (conserver, nettoyer et supprimer) peuvent être effectuées. Si, pour une raison quelconque, une suppression est effectuée, notamment pendant le nettoyage, le fichier est placé dans la corbeille. Si la corbeille est désactivée, la suppression est définitive.
S'il existe des versions antérieures d'un fichier spécifique et si l'option Analyser les versions des documents est activée, ces versions du document sont analysées en premier.
Remarques concernant l'analyse des versions de document :
•Les anciennes versions d'un document peuvent être analysées dans les paramètres d'ESET Security for Microsoft SharePoint (Analyser les versions des documents).
•Si un document doit être nettoyé, une nouvelle version de celui-ci est créée. La version infectée est placée dans la corbeille.
•Les anciennes versions d'un document ne peuvent pas être nettoyées ; elles ne peuvent qu'être supprimées.
•Si la version la plus récente du document est supprimée, les anciennes versions sont conservées.
oLa version nettoyée la plus récente est utilisée comme document actuel.
oCe comportement peut être activé dans les paramètres (Lors de la suppression d'un document, restaurer la dernière version nettoyée) et fonctionne même si l'option Analyser les versions des documents est désactivée.
Ce diagramme illustre le traitement des résultats d'une analyse de fichiers et les actions qui sont ensuite exécutées lors de l'analyse de base de données à la demande :
