Filtrovanie pri prístupe
Filtrovanie pri prístupe kontroluje všetky súbory v súlade s nastaveniami ochrany SharePoint. Napríklad pri kontrole dokumentu balíka MS Office uloženého v SharePointe sa skontrolujú aj obrázky, súbory .aspx (ktoré tvoria samotné stránky SharePoint), CSS štýly a ikony súvisiace s daným dokumentom MS Office. Rozsah súborov posielaných na kontrolu prostredníctvom VSAPI závisí od nastavení SharePointu.
ESET Security for Microsoft SharePoint nemôže aktívne rozhodovať o tom, ktoré súbory budú kontrolované. Keď je súbor zaslaný na kontrolu/liečenie, ESET Security for Microsoft SharePoint rozpoznáva len názov a veľkosť tohto súboru. ESET však nemá dosah na iné podrobnosti o súbore, napríklad kto je jeho vlastník, aké je jeho umiestnenie v SharePointe a to, či bude súbor skontrolovaný pri sťahovaní alebo nahrávaní. Pri zapnutej funkcii Kontrolovať verzie dokumentov sa názov súboru zobrazuje len pre aktuálnu verziu súboru, pre staršie verzie daného súboru sa použije zástupný text.
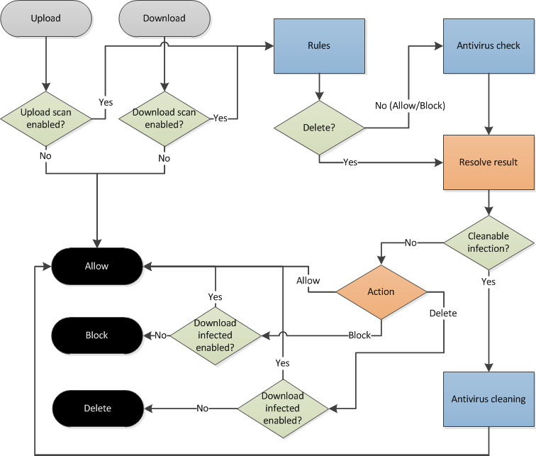
Proces kontroly súborov Filtrovaním pri prístupe je zobrazený v schéme nižšie. Táto schéma znázorňuje možné akcie vykonávané pri kontrole pomocou Filtrovania pri prístupe:
