Filtro de acesso
O filtro de acesso escaneia todos os arquivos de acordo com as "configurações de proteção do SharePoint". Por exemplo, um documento do Microsoft Office armazenado no SharePoint, imagens, arquivos .aspx (páginas reais do SharePoint), estilos CSS e ícones associados ao documento serão escaneados. O escopo dos arquivos que serão enviados para escaneamento via VSAPI determinado pelas configurações do SharePoint.
O ESET Security for Microsoft SharePoint não é capaz de selecionar ativamente quais arquivos serão escaneados. Quando um arquivo é enviado para escaneamento/limpeza, seu nome de arquivo e tamanho são reconhecidos pelo ESET Security for Microsoft SharePoint. Detalhes sobre o arquivo, como seu proprietário, localização e se ele será escaneado durante o envio ou download, não podem ser determinados pela ESET. Se Escanear versões de documentos estiver ativado, apenas o nome do arquivo da versão atual será exibido, para versões anteriores um texto alternativo será usado.
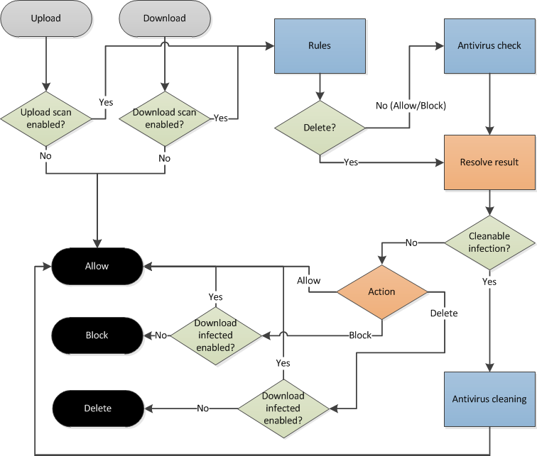
O processo de escaneamento de arquivo do Filtro de acesso é mostrado no diagrama abaixo. Este diagrama ilustra as ações de escaneamento do arquivo de filtro de acesso:
