Skanowanie bazy danych programu SharePoint
Funkcja skanowania bazy danych programu SharePoint polega na skanowaniu bazy danych zawartości SharePoint zawierającej pliki i witryny internetowe SharePoint. Program ESET Security przeskanuje hierarchię plików i folderów, która odpowiada każdej witrynie wybranej do skanowania.
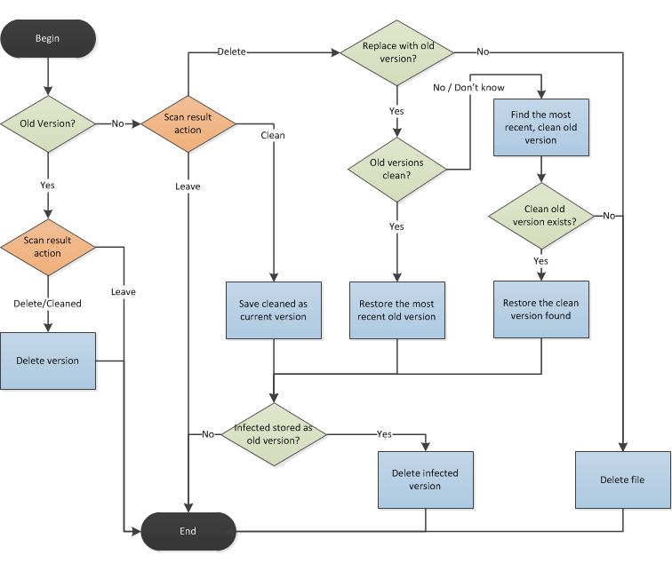
Jeśli zostanie znaleziona infiltracja, będzie można wykonać trzy działania (zachowanie, czyszczenie i usunięcie). Jeśli plik zostanie usunięty z dowolnego powodu, również podczas czyszczenia, jest on wysyłany do kosza. Jeśli kosz jest wyłączony, usunięcie jest nieodwracalne.
Jeśli istnieją starsze wersje danego pliku, a funkcja Skanuj wersje dokumentów jest włączona, w pierwszej kolejności skanowane są starsze wersje dokumentu.
Uwagi dotyczące skanowania wersji dokumentów:
•Starsze wersje dokumentów mogą być skanowane w ustawieniach oprogramowania ESET Security for Microsoft SharePoint (Skanuj wersje dokumentów).
•Jeśli dokument musi zostać wyczyszczony, zostanie utworzona nowa wersja, a zainfekowana wersja zostanie przeniesiona do kosza.
•Starszych wersji dokumentów nie można wyczyścić; można je tylko usunąć.
•Jeśli najnowsza wersja dokumentu zostanie usunięta, starsze wersje zostaną zachowane.
oJako dokument bieżący użyta zostaje najnowsza niezainfekowana wersja.
oTaki sposób postępowania można włączyć w ustawieniach (Przy usuwaniu dokumentu przywróć ostatnią wyczyszczoną wersję), przy czym ustawienie to działa nawet wówczas, gdy funkcja Skanuj wersje dokumentów jest wyłączona.
Na poniższym schemacie przedstawiono przetwarzanie wyników skanowania i kolejne czynności wykonywane podczas skanowania bazy danych programu SharePoint:
