Echtzeit-Schutz
Der Echtzeit-Schutz scannt alle Dateien gemäß den SharePoint-Schutzeinstellungen. In SharePoint gespeicherte Microsoft Office-Dokumente, Bilder, .aspx-Dateien (die eigentlichen SharePoint-Seiten), CSS-Styles und zugehörige Symboldateien zu den Dokumenten werden gescannt. Die SharePoint-Einstellungen bestimmen den Umfang der Dateien, die zum Scannen über VSAPI gesendet werden.
ESET Security for Microsoft SharePoint kann nicht aktiv auswählen, welche Dateien gescannt werden. Wenn eine Datei zum Scannen oder Säubern übermittelt wird, erkennt ESET Security for Microsoft SharePoint ihren Namen und ihre Größe. Details zur Datei, wie etwa Eigentümer, Speicherort oder die Angabe, ob die Datei beim Hoch- oder Herunterladen gescannt wird, können nicht von ESET ermittelt werden. Wenn die Funktion Dokumentversionen scannen aktiviert ist, wird nur der Dateiname der aktuellen Version angezeigt. Für ältere Versionen wird ein alternativer Text verwendet.
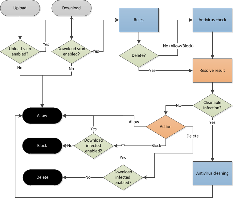
Das folgende Diagramm veranschaulicht den Prozess des Datei-Scans im Echtzeit-Schutz und beschreibt die am Scanvorgang beteiligten Aktionen.
