Ochrona w czasie rzeczywistym
Ochrona w czasie rzeczywistym skanuje wszystkie pliki zgodnie z ustawieniami ochrony SharePoint. Na przykład skanowane będą dokumenty pakietu Microsoft Office przechowywane w programie SharePoint, obrazy, pliki .aspx (które są rzeczywistymi stronami programu SharePoint), style CSS i ikony skojarzone z dokumentem. Ustawienia programu SharePoint określają zakres plików wysyłanych do skanowania za pośrednictwem interfejsu VSAPI.
ESET Security for Microsoft SharePoint nie może w sposób aktywny wybrać, które pliki będą skanowane. Gdy plik zostanie przesłany do skanowania lub leczenia, ESET Security for Microsoft SharePoint rozpoznaje jego nazwę i rozmiar. Firma ESET nie może jednak określić szczegółów, takich jak właściciel, lokalizacja pliku i to, czy zostanie on zeskanowany podczas wysyłania lub pobierania. Jeśli funkcja Skanuj wersje dokumentu jest włączona, wyświetlana będzie tylko nazwa pliku bieżącej wersji; w przypadku wcześniejszych wersji zostanie użyty tekst alternatywny.
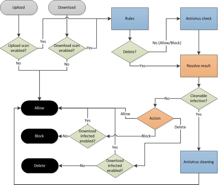
Poniższy schemat ilustruje proces skanowania plików w ramach ochrony w czasie rzeczywistym i przedstawia działania związane z procesem skanowania.
