Protection en temps réel
La protection en temps réel analyse tous les fichiers en fonction des paramètres de protection SharePoint. Par exemple, les documents Microsoft Office stockés dans SharePoint, les images, les fichiers .aspx (qui sont en fait des pages SharePoint), les styles CSS et les icônes associés au document sont analysés. Les paramètres SharePoint déterminent l'étendue des fichiers envoyés pour analyse via VSAPI.
ESET Security for Microsoft SharePoint ne peut pas sélectionner activement les fichiers à analyser. Lorsqu'un fichier est envoyé pour analyse ou nettoyage, ESET Security for Microsoft SharePoint reconnaît son nom et sa taille. ESET ne peut toutefois pas déterminer les détails du fichier, tels que son propriétaire, son emplacement et s'il sera analysé pendant le chargement ou le téléchargement. Si la fonctionnalité Analyser les versions des documents est activée, seul le nom de fichier de la version actuelle sera affiché ; le texte alternatif sera utilisé pour les versions antérieures.
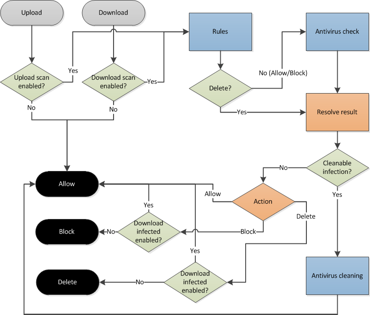
Le diagramme ci-dessous illustre le processus d'analyse des fichiers de la protection en temps réel et décrit les actions impliquées dans le processus d'analyse.
