Manuálna kontrola databáz
Manuálna kontrola databáz je funkcia umožňujúca kontrolovať obsahovú databázu SharePoint, ktorá obsahuje súbory a webové stránky SharePoint. Pre každú webovú stránku určenú na kontrolu bezpečnostný produkt ESET skontroluje aj príslušnú štruktúru priečinkov a súborov.
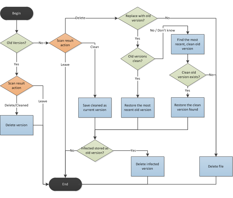
V prípade nájdenia infiltrácie sa vykoná jedna z troch dostupných akcií (ponechať, liečiť a odstrániť). Pokiaľ je súbor z akéhokoľvek dôvodu zmazaný, napríklad aj počas liečenia, znamená to, že je presunutý do Koša. Ak je kôš vypnutý, súbor bude nenávratne odstránený.
Ak existujú aj staršie verzie konkrétneho súboru a je zapnutá funkcia Kontrolovať verzie dokumentov, budú tieto staršie verzie skontrolované ako prvé.
Poznámky ku kontrole verzií dokumentov:
•Kontrola starších verzií dokumentov sa dá aktivovať v nastaveniach programu ESET Security for Microsoft SharePoint (funkcia Kontrolovať verzie dokumentov).
•Pri liečení infikovaného dokumentu sa vytvorí jeho nová verzia. Pôvodná infikovaná verzia bude presunutá do koša.
•Staršie verzie dokumentov nie je možné liečiť, dajú sa iba vymazať.
•V prípade vymazania najaktuálnejšej verzie dokumentu sú staršie verzie zachované.
oNajnovšia neinfikovaná verzia je použitá ako náhrada za vymazaný dokument.
oTúto funkciu je možné aktivovať v nastaveniach programu (funkcia Pri odstránení dokumentu obnoviť poslednú neinfikovanú verziu) a je funkčná aj vtedy, keď je vypnutá možnosť Kontrolovať verzie dokumentov.
Nasledujúca schéma znázorňuje postup vyhodnocovania výsledku kontroly súboru a následnú akciu (resp. akcie) vykonanú v rámci Manuálnej kontroly databáz:
