Фільтр під час доступу
Фільтр під час доступу сканує всі файли відповідно до параметрів захисту SharePoint. Наприклад, скануватимуться такі об’єкти: документ Microsoft Office, що зберігається в SharePoint, зображення, файли .aspx (які є фактичними сторінками SharePoint), стилі CSS і піктограми, пов’язані з документом. Обсяг файлів, які надсилатимуться для сканування через VSAPI, визначається параметрами SharePoint.
ESET Security for Microsoft SharePoint не може активно вибрати файли для сканування. Якщо файл надсилається для сканування/очищення, його ім’я і розмір розпізнаються ESET Security for Microsoft SharePoint. Програма ESET не може визначити докладні відомості про файл (наприклад, його власника, розташування), а також те, чи буде він скануватися під час передачі чи завантаження. Якщо ввімкнено параметр "Сканувати версії документів", відображатиметься лише ім’я файлу поточної версії. Для старіших версій використовуватиметься альтернативний текст.
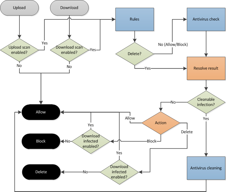
На діаграмі нижче показано сканування файлу за допомогою функції "Фільтр під час доступу". На наведеній нижче діаграмі показано дії під час сканування файлу за допомогою функції "Фільтр під час доступу":
