Filtrowanie podczas dostępu
Filtrowanie podczas dostępu polega na skanowaniu wszystkich plików zgodnie z „ustawieniami ochrony programu SharePoint”. Na przykład dokument pakietu Microsoft Office przechowywany w programie SharePoint, obrazy, pliki .aspx (rzeczywiste strony programu SharePoint), style CSS i ikony skojarzone z dokumentem zostaną zeskanowane. Zakres plików, które zostaną wysłane do skanowania przez VSAPI, określony przez ustawienia SharePoint.
ESET Security for Microsoft SharePoint nie może w sposób aktywny wybrać, które pliki będą skanowane. Gdy plik jest wysyłany do skanowania/leczenia, jego nazwa i rozmiar są rozpoznawane przez ESET Security for Microsoft SharePoint. Firma ESET nie może określić szczegółów dotyczących pliku, takich jak jego właściciel, lokalizacja i to, czy zostanie zeskanowany podczas wysyłania lub pobierania. Jeśli opcja Skanuj wersje dokumentu jest włączona, wyświetlana będzie tylko nazwa pliku bieżącej wersji; w przypadku wcześniejszych wersji zostanie użyty tekst alternatywny.
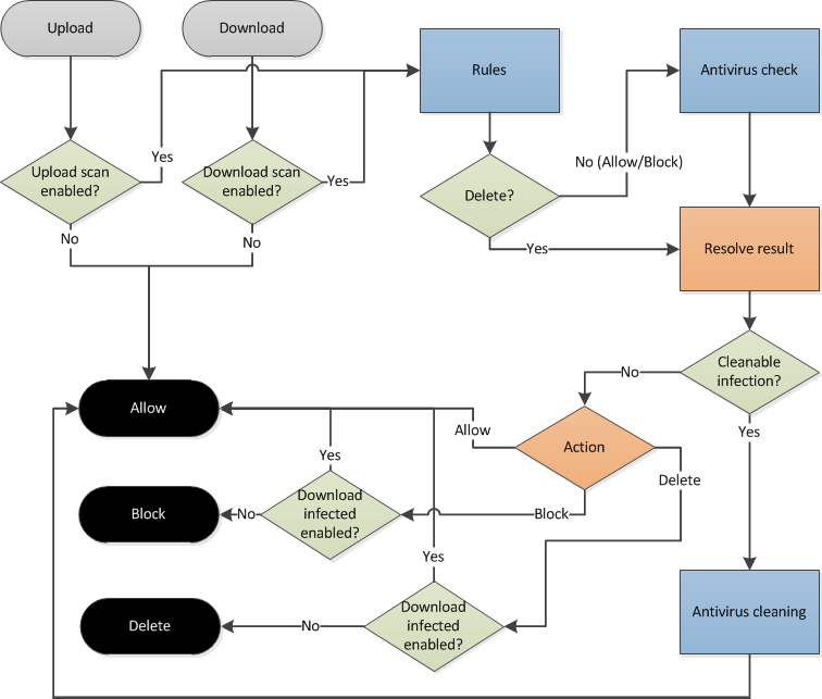
Procedura skanowania plików w ramach filtrowania podczas dostępu została przedstawiona na poniższym schemacie. Na tym schemacie przedstawiono działania związane ze skanowaniem plików w ramach filtrowania podczas dostępu:
