On-access filter
The on-access filter scans all files according to ”SharePoint protection settings.“ For example, a Microsoft Office document stored in SharePoint, pictures, .aspx files (actual SharePoint pages), CSS styles and icons associated with the document will be scanned. The scope of the files that will be sent for scanning via VSAPI is determined by SharePoint settings.
ESET Security for Microsoft SharePoint cannot actively select which files will be scanned. When a file is sent for scanning/cleaning, its filename and size are recognized by ESET Security for Microsoft SharePoint. Details about the file, such as its owner, location and whether it will be scanned during upload or download, cannot be determined by ESET. If Scan document versions is enabled, only the current version's filename will display; for earlier versions, the alternate text will be used.
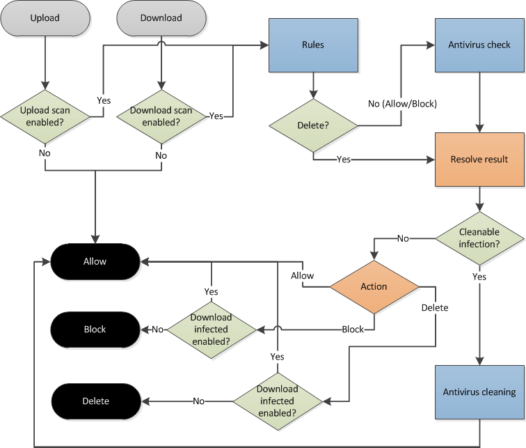
The on-access filter file scan process is shown in the diagram below. This diagram illustrates on-access filter file scan actions:
